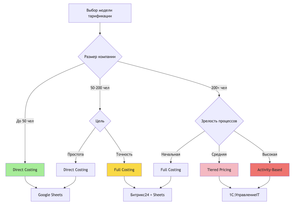
ITIL4 Управление финансами услуг: как считать деньги в IT
Это про то, как перестать тратить бюджет IT-отдела как пьяный матрос в порту и начать считать каждый рубль так, чтобы бизнес понимал, за что он вообще вам платит.

Пример: два IT-директора
Вася (без Financial Management)
Понедельник, 9:00. Кабинет CEO:
CEO: Вась, сколько у нас стоит IT?
Вася: Ну… миллиона три в месяц.
CEO: А конкретно?
Вася: Ну там зарплаты, сервера, лицензии… сложно сказать.
CEO: А почему бухгалтерия мне говорит про 4.5 миллиона?
Вася: Аааа… ну там еще интернет, телефония, облака…
CEO: А что именно дает эти 4.5 миллиона бизнесу?
Вася: Ну как что? Все работает же!
CEO: Вася, у нас кризис. Нужно сократить IT-бюджет на 30%.
Вася: Но как?! Все же нужно!
- Результат:
- Порезали все подряд
- Упала критическая система
- Бизнес потерял 10 миллионов
- Вася справедливо ищет новую работу
Петя (с Financial Management)
Понедельник, 9:00. Кабинет CEO:
CEO: Петь, сколько у нас стоит IT?
Петя: 4.2 миллиона в месяц. Вот детализация по сервисам.
CEO: Ого, подробно. А что самое дорогое?
Петя: CRM система = 1.2 млн/мес. Но она приносит 15 млн выручки.
CEO: А что можно оптимизировать?
Петя: Корпоративный портал = 100к/мес, используют 15% сотрудников. Можем заменить на бесплатный аналог, сэкономим 90к.
CEO: Отлично! Еще что?
Петя: Тестовые серверы простаивают 70% времени. Переведем в облако с почасовой оплатой: минус 100к/мес.
CEO: Петя, ты красавчик!
- Результат:
- Сэкономили без существенной потери качества
- Показали ценность IT для бизнеса
- Петя продемонстрировал профессионализм
- CEO доволен, Петю никто не уволит





