ITIL4 Управление рисками: Как не упустить момент
О том, как перестать тушить пожары в IT и начать их предотвращать, пока они еще не сожгли твой бюджет, нервы или/и репутацию.
В чем суть Risk Management
Представь, что ты идешь по минному полю. Есть два подхода:
Подход 1 (без Risk Management): Идешь куда глаза глядят, надеясь на авось. Когда наступаешь на мину и удивляешься/кричишь КАК ТАК-ТО?! Позже пришивают ногу или нет.
Подход 2 (с Risk Management): Берешь карту минного поля, отмечаешь где мины, планируешь маршрут, берешь с собой сапера. Если что-то пошло не так и у тебя есть план Б.
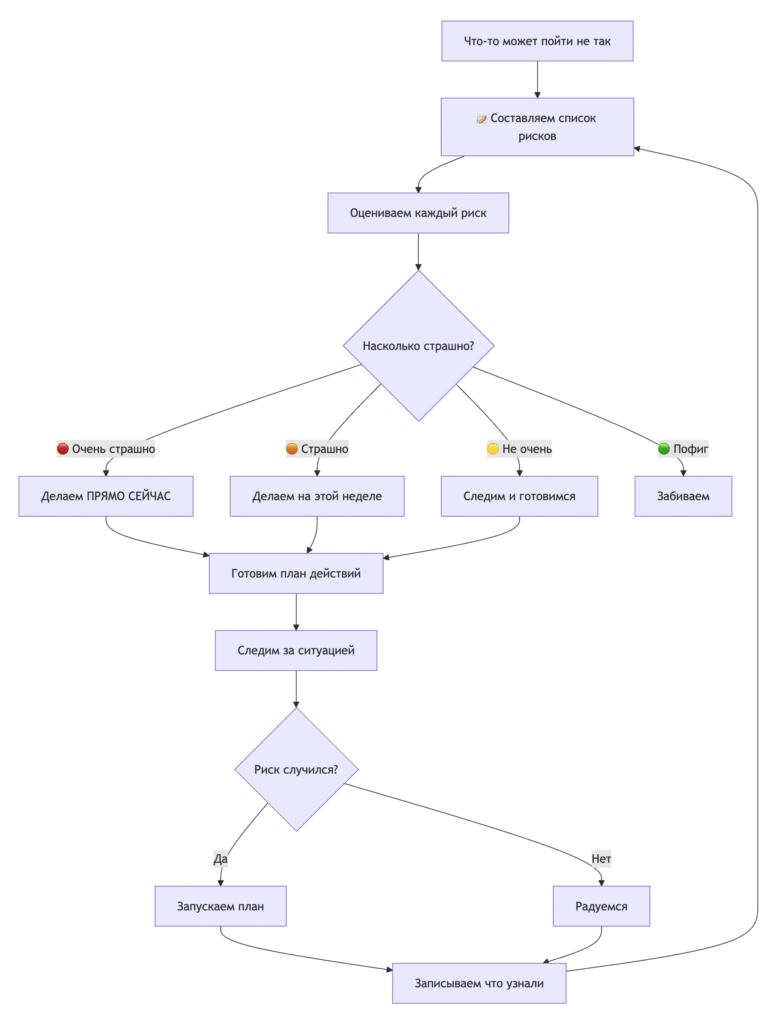
Управление рисками это когда ты заранее составляешь список всего, что может пойти не так, оцениваешь насколько это вероятно и больно, а потом решаешь что с этим делать.
Простыми словами:
- Что может сломаться? (идентификация)
- Насколько это вероятно? (оценка)
- Насколько будет больно? (оценка последствий)
- Что будем делать? (план действий)
Это не паранойя. Это профессионализм.






